打造您的 专属爆款短剧
专为自媒体创作者、编剧、网络作家打造的 AI 写作工具,支持无限量剧本创作。
AI 扩写润色改写续写,章节可视化拖拽,开启智能创作新时代。

全能型 AI 短剧小说创作平台
集剧本创作、角色设定、AI 辅助写作于一体,为您提供一站式解决方案
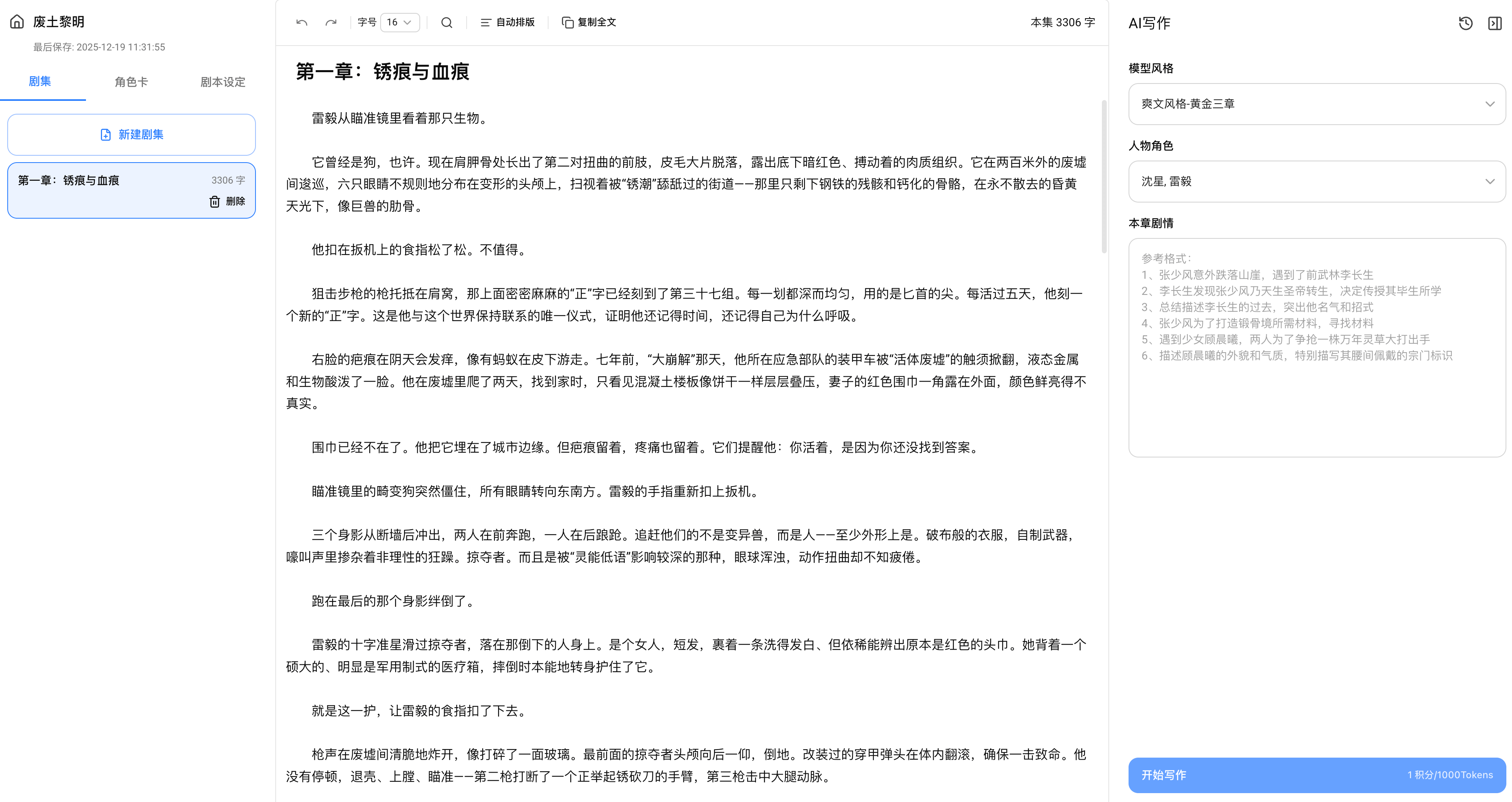
无限量剧本创作
支持创建无限量剧本和小说,满足自媒体创作者、编剧、网络作家的多样化创作需求。
角色设定管理
完善的角色卡和故事设定功能,帮助用户构建丰富的人物形象和世界观。
章节可视化拖拽
章节顺序可视化拖拽,灵活调整剧情结构,让创作流程更加直观高效。
AI 扩写润色
正文支持选中文本进行扩写、润色、改写、续写,提升内容质量和创作效率。
大纲细纲记录
完善的大纲和细纲记录功能,帮助用户系统化规划故事情节和章节内容。
多种风格配置
后台可配置多种写作提示词风格,支持插入变量,每种风格可配置不同大模型。
无限量剧本创作,构建完整故事世界
丰富剧情模板
角色设定管理
冲突框架构建
无限量创作空间

章节可视化拖拽与大纲管理,系统化创作流程
章节可视化拖拽
大纲细纲记录
故事设定管理
灵活调整结构

AI 智能辅助写作,提升创作效率与质量
AI 扩写续写
AI 润色改写
多种风格配置
便捷编辑工具

智言AI - 产品功能
让每个人都能自由构建智能应用,加速想法的落地与迭代
深受开发者与创作者喜爱
听听来自社区的真实反馈,见证 智言 如何提升工作效率
"智言 在国内算做得很好很好了,对于数字人生成,无论是从美观还是使用的角度,都非常方便非常优秀,导入功能特别好,比其他工具好用太多了。继续加油!"
"智言 真的牛,想要的定制功能提出没多久就加上了,而且测试了下和预期的效果完全一致,我之前还因为其他工具的限制专门写了脚本来处理,现在 智言 直接能满足需求了!"
"每次有问题都能在群里直接找到技术人员,不仅给出了最佳解决方案,还进行了耐心的讲解。再次为你们的专业技能和敬业精神点赞👍🏻你们是国产之光"
"不知不觉发现公司很多运营都被我带动用上 智言 了,平常分享视频素材都是丢个链接出去,大家发现真方便,都跟着我用了哈哈哈哈,现在越来越离不开 智言 啦"
"智言 在国内算做得很好很好了,对于数字人生成,无论是从美观还是使用的角度,都非常方便非常优秀,导入功能特别好,比其他工具好用太多了。继续加油!"
"智言 真的牛,想要的定制功能提出没多久就加上了,而且测试了下和预期的效果完全一致,我之前还因为其他工具的限制专门写了脚本来处理,现在 智言 直接能满足需求了!"
"每次有问题都能在群里直接找到技术人员,不仅给出了最佳解决方案,还进行了耐心的讲解。再次为你们的专业技能和敬业精神点赞👍🏻你们是国产之光"
"不知不觉发现公司很多运营都被我带动用上 智言 了,平常分享视频素材都是丢个链接出去,大家发现真方便,都跟着我用了哈哈哈哈,现在越来越离不开 智言 啦"